B体育网页版
登录
搜索
文明校园
信息公开
学校概况
规划统计
财务信息
招生录取
教育教学
教师管理
学生管理
体育美育
校园安全
信息公开咨询指南
其他信息
桃李芬芳
优秀校友
校友联系
招考信息
高中招生
初中招生
高校招生
对外交流
学生发展
德育活动
学生社团
卫生健康
社会实践
家校共建
优秀学子
教学教研
教学活动
教育科研
教师发展
名师风采
党建工作
B体育网页版-B体育(中国)官方在线登录
校园新闻
通知公告
媒体报道
校报校刊
学校概况
学校简介
主要荣誉
年度盘点
B体育网页版
>
老校区
>
对外交流
>
国际部
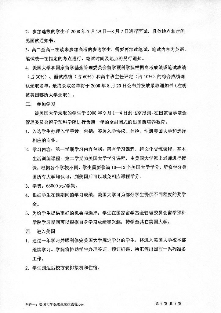
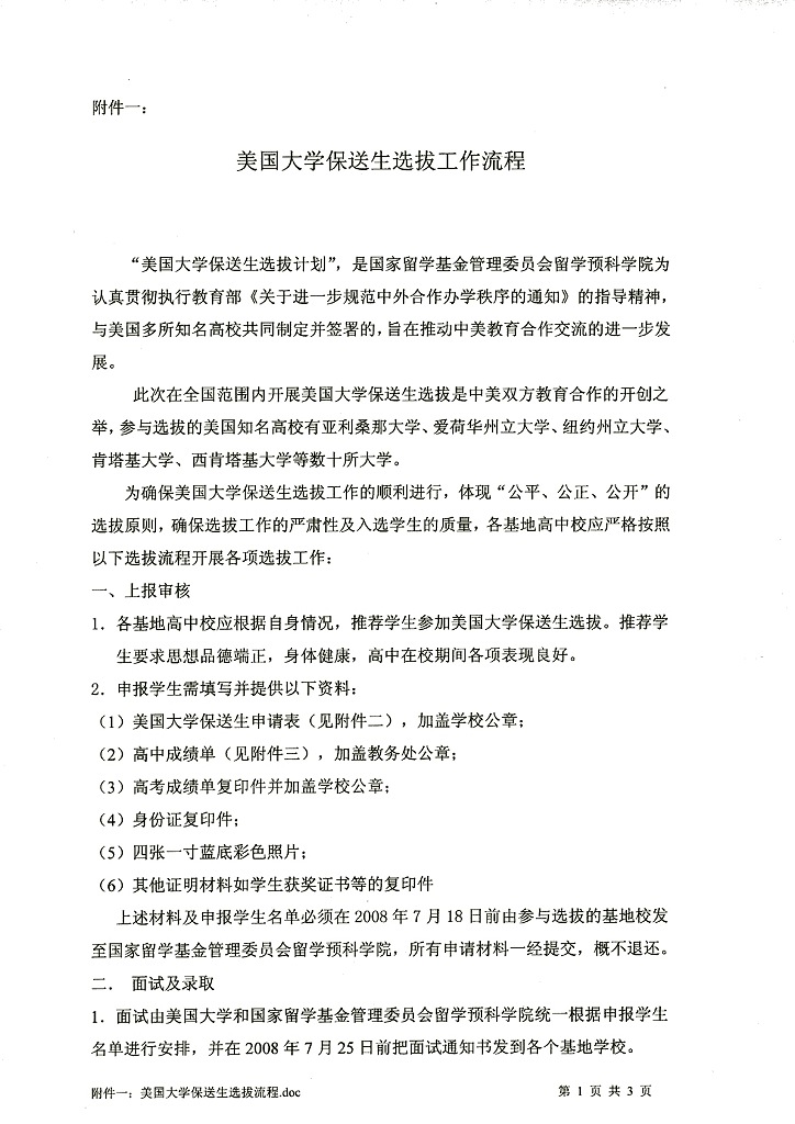
关于选拔“美国大学保送生”的通知
[日期:
2008-07-02
]
点击:
老校区地址:
泰安市青年路117号
新校区地址:
泰安市高新技术开发区南天门大街3367号
联系电话 老校区:
新校区:
邮箱 老校区:
新校区:
版权所有:B体育网页版-B体育(中国)官方在线登录 鲁ICP备13022236号
鲁公网安备:37090202000187号